Instance Verification Kit (IVK)

spin lock @ [65233+24+/linux-3.19-rc1/drivers/usb/dwc2/hcd.c]
Instance Signature: lock

The Matching Pair Graph:


Function Name
Control Flow Graph (CFG)
Events Flow Graph (EFG)
Source Correspondence
dwc2_cmpl_host_isoc_dma_desc [22667+28+/linux-3.19-rc1/drivers/usb/dwc2/hcd_ddma.c]
dwc2_complete_isoc_xfer_ddma [24407+28+/linux-3.19-rc1/drivers/usb/dwc2/hcd_ddma.c]
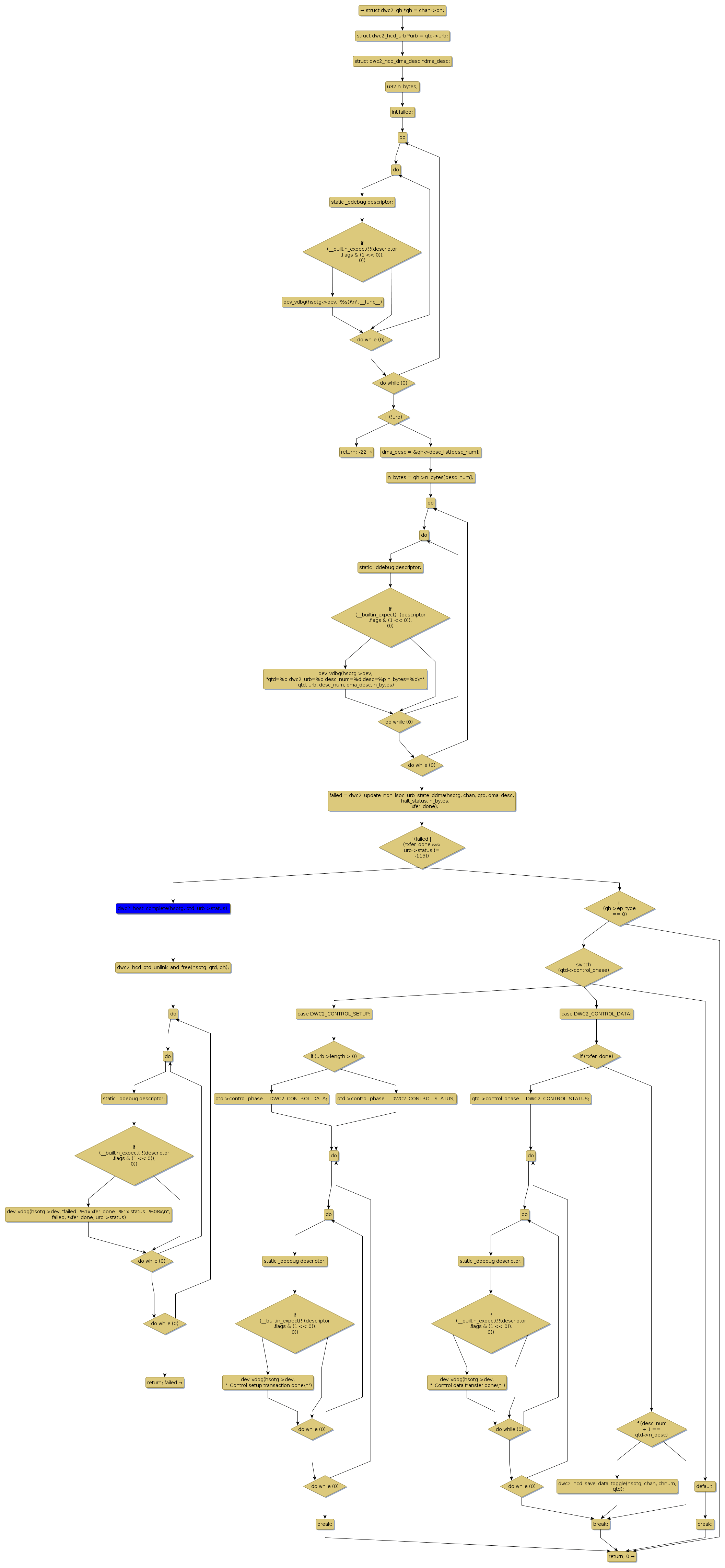
dwc2_complete_non_isoc_xfer_ddma [30079+32+/linux-3.19-rc1/drivers/usb/dwc2/hcd_ddma.c]
dwc2_complete_non_periodic_xfer [25807+31+/linux-3.19-rc1/drivers/usb/dwc2/hcd_intr.c]
dwc2_complete_periodic_xfer [27502+27+/linux-3.19-rc1/drivers/usb/dwc2/hcd_intr.c]
dwc2_halt_channel [24036+17+/linux-3.19-rc1/drivers/usb/dwc2/hcd_intr.c]
dwc2_halt_status_ok [50248+19+/linux-3.19-rc1/drivers/usb/dwc2/hcd_intr.c]
dwc2_handle_hcd_intr [62112+20+/linux-3.19-rc1/drivers/usb/dwc2/hcd_intr.c]
dwc2_handle_otg_intr [3784+20+/linux-3.19-rc1/drivers/usb/dwc2/core_intr.c]
dwc2_hc_ack_intr [38463+16+/linux-3.19-rc1/drivers/usb/dwc2/hcd_intr.c]
dwc2_hc_ahberr_intr [44130+19+/linux-3.19-rc1/drivers/usb/dwc2/hcd_intr.c]
dwc2_hc_babble_intr [43193+19+/linux-3.19-rc1/drivers/usb/dwc2/hcd_intr.c]
dwc2_hc_chhltd_intr [57754+19+/linux-3.19-rc1/drivers/usb/dwc2/hcd_intr.c]
dwc2_hc_chhltd_intr_dma [51978+23+/linux-3.19-rc1/drivers/usb/dwc2/hcd_intr.c]
dwc2_hc_frmovrun_intr [48613+21+/linux-3.19-rc1/drivers/usb/dwc2/hcd_intr.c]
dwc2_hc_intr [61716+12+/linux-3.19-rc1/drivers/usb/dwc2/hcd_intr.c]
dwc2_hc_n_intr [58278+14+/linux-3.19-rc1/drivers/usb/dwc2/hcd_intr.c]
dwc2_hc_nak_intr [36221+16+/linux-3.19-rc1/drivers/usb/dwc2/hcd_intr.c]
dwc2_hc_nyet_intr [40876+17+/linux-3.19-rc1/drivers/usb/dwc2/hcd_intr.c]
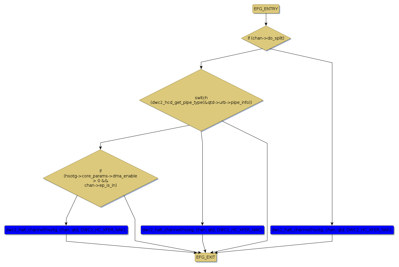
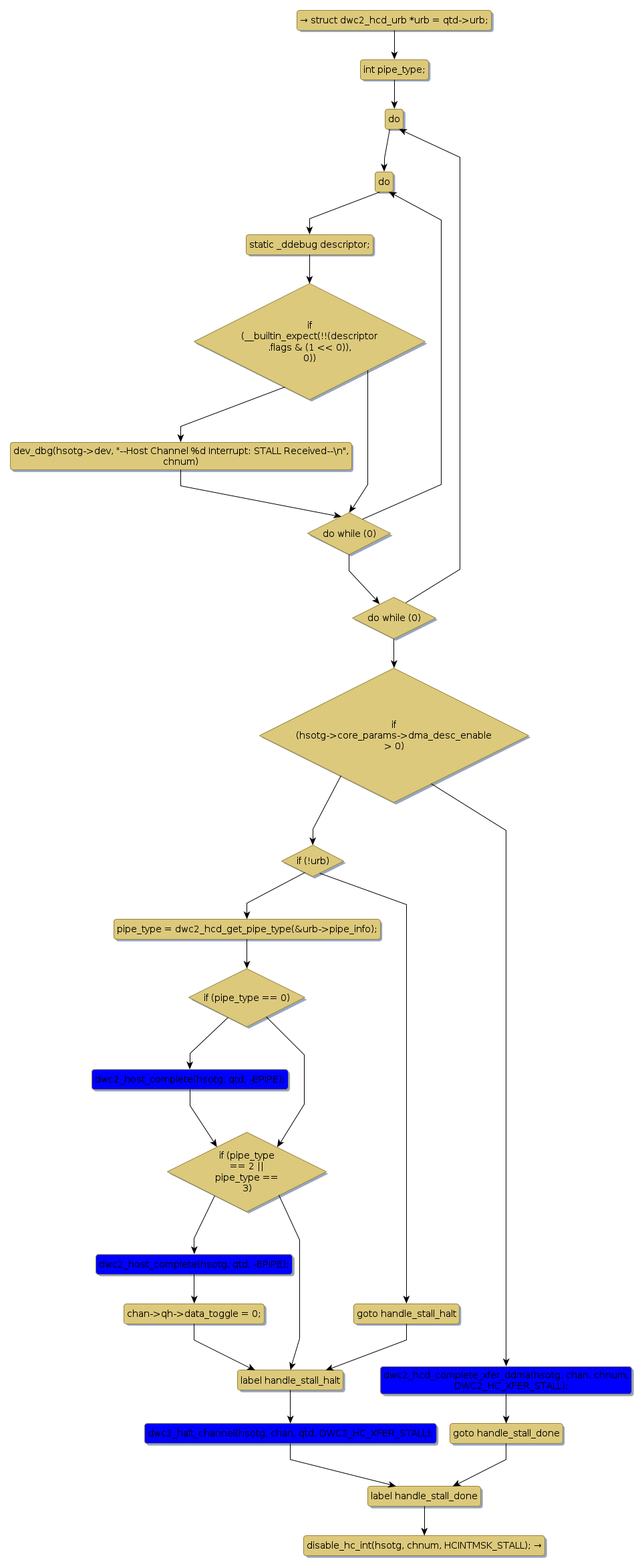
dwc2_hc_stall_intr [33176+18+/linux-3.19-rc1/drivers/usb/dwc2/hcd_intr.c]
dwc2_hc_xacterr_intr [46935+20+/linux-3.19-rc1/drivers/usb/dwc2/hcd_intr.c]
dwc2_hc_xfercomp_intr [29392+21+/linux-3.19-rc1/drivers/usb/dwc2/hcd_intr.c]
dwc2_hcd_complete_xfer_ddma [32319+27+/linux-3.19-rc1/drivers/usb/dwc2/hcd_ddma.c]
dwc2_hcd_disconnect [8841+19+/linux-3.19-rc1/drivers/usb/dwc2/hcd.c]
dwc2_host_complete [63275+18+/linux-3.19-rc1/drivers/usb/dwc2/hcd.c]
dwc2_kill_all_urbs [6378+18+/linux-3.19-rc1/drivers/usb/dwc2/hcd.c]
dwc2_kill_urbs_in_qh_list [4783+25+/linux-3.19-rc1/drivers/usb/dwc2/hcd.c]
dwc2_process_non_isoc_desc [28290+26+/linux-3.19-rc1/drivers/usb/dwc2/hcd_ddma.c]
dwc2_qh_list_free [5200+17+/linux-3.19-rc1/drivers/usb/dwc2/hcd.c]
dwc2_release_channel [21134+20+/linux-3.19-rc1/drivers/usb/dwc2/hcd_intr.c]
dwc2_update_isoc_urb_state [16953+26+/linux-3.19-rc1/drivers/usb/dwc2/hcd_intr.c]
dwc2_xfercomp_isoc_split_in [28029+27+/linux-3.19-rc1/drivers/usb/dwc2/hcd_intr.c]